오픈 컬렉터 또는 오픈 드레인드레인이라는 회로에 대해서 설명 해 보고자 합니다. 단순히 회로 원리 만을 알아보는 것에 그치지 않고 실제 회로설계 시 발생할 수 있는 오류에 대해서 이야기해 보려 합니다. 많은 분들이 블로그나 위키를 통해서 이해하기 아주 쉽게 설명들을 해 놓아서 조금만 검색을 해 보면 많은 정보를 볼 수가 있는데요, 다른 분들 내용 참조해서 요약을 해 봅니다.
1. 오픈 컬렉터 (드레인) 의 요약
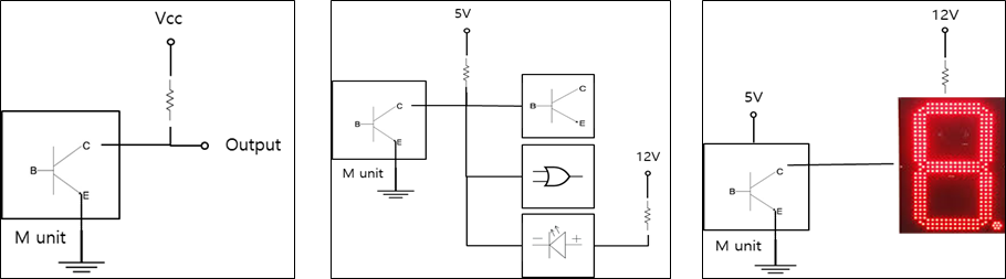
* 오픈 컬렉터는 주로 출력포트에 구조로 사용된다. IC의 내부 소자가 BJT (Bipolar Junction Transistor)로 구성된 경우는 Open Collector, 내부소자가 FET (Field Effect Transistor)의 경우는 Open Drain이라고 부른다. 조성된 소자의 차이가 있을 뿐 회로 이해나 사용법 및 개념은 동일하다고 봐야 한다.
* 오픈 컬렉터 / 오픈 드레인 포트에 여러 개의 Device 를 연결하여 On/Off 제어가 가능하고 또 양방향 통신도 할 수 있는 회로 기술이다. 한 개의 출력 포트에 여러 개의 디바이스 (IC)를 연결 가능하다는 것은 팬 아웃 제한에 자유롭게 설계가 가능하다는 뜻 이기도 하다.
* On/Off 드라이빙을 위한 전원소스를전원 소스를 레벨이 다른 새로운 전원 소스를 이용할 수 있다. 또는 다른 디바이스와 신호를 주고 받을 때 레벨이 다른 신호도 별도의 레벨시프트 없이 연결 가능하다는 것이다. 예를 들어 7 세그먼트에 숫자를 표시하기 위해MCU의 8비트 데이터 버스를 연결하고 그에 맞는 2진 데이터를 출력하면 7 세그먼트 내부 LED 가 점등되면서 원하는 숫자 또는 문자를 표시하게 된다. 그런데 여기서 7 세그먼트의 동작 전압과 전류가 더 많이 소모되는 대형 7 세그먼트를 사용하고 싶다고 가정하면, 보통은 증폭용 트렌지스터(TR) 트랜지스터(TR)를 사용하거나 별도의 변환 회로를 생각하게 되는데 그럴 필요가 없다. 오픈 컬렉터로 된 8 비트 데이터 버스에 바로 연결하고 공통 핀(Common Pin)에 원하는 전원 소스를 연결하면 되는 것이다. 이 용도가 본래의 취지에 맞는 용도라해도 과언이 아니다.
* 오픈 컬렉터 출력 포트는 외부에 풀업 저항을 달지 않은 상태에서는 외부에서 출력이 나오지 않는다. 바로 컬렉터 (드레인) 한쪽이 오픈돼 있는 상태이여서 그렇다. 풀업 저항을 5V 전원에 연결하면 On/Off시 파형은 5V 구형파가 관찰되고 12V에 연결하면 마찬가지로 12V의 파형이 출력되는 것이다. 출력 포트에 풀 다운 저항을 연결할 경우는 없겠지만 혹시나 내가 파악하지 못한 경우가 있을지도 모르겠네요. 사실 풀 업/풀 다운 저항은 입력 핀에서 제일 많이 사용하는 기술입니다. 나중에 다른 페이지에서 좀 더 자세히 다루기로 하고 여기까지가 오픈 컬렉터의 내용은 모두 요약이 된 듯하다..

2. 자동차에서 오픈 컬렉터
자동차에 들어가는 각종 부품모듈에서 오픈 드레인이 어떻게 설계되고 이용되는지 좀 긴 얘기를 하려고 한다. 완성차에 들어가는 수많은 부품은 유닛(모듈) 단위로 설계가 된다. 모든 유닛은 서로 관계하는 신호를 주고받기 위해 케이블 와이어를 통해 연결된다. 그리고 모든 유닛을 한 회사에서 모두 설계를 하는 것도 아니고 수많은 회사에서 각자 전문분야에 맞는 유닛과 부품을 사용해 장착하게 되면 내가 설계한 유닛 외에 다른 유닛의 내부 회로는 알기 어려운 것이 현실이다. 그러나 내가 어떤 특정 목적의 동작을 하기 위해선 자동차의 현재 상태나 또는 현상태의 판단을 위한 센서 입력을 받아야 할 필요가 있다.
이때 각기 다른 유닛들과 신호를 주고받으면서 신호 불일치 또는 회로 궁합이 맞지 않을 경우를 확률적으로 생각해보면 불일치될 가능성이 너무 크다. 그래서 파이롯트 단계에서 수많은 확인과 테스트를 거치는 작업이 바로 자동차 개발기간에 포함되는 이유이다.
여기서 조금 싫은소리를 하자면 자동차 완성업체나 모듈 설계 업체나 한 대의 차량을 설계 완성 하기까지는 정말 많은 수고를 하고 있다는 점이다. 일부 카페나 트위터에 보면 발로 만드냐? 너무 그지같이 차를 만든다 등 이런 글이나 소리를 듣게 되면 설계에 참여해 봤던 사람으로서 약간은 속상하기도 하다. 이 글을 보시는 분이라면 조금은 너그러운 마음으로 이해해 주는 넓은 아량을 베풀었으면 한다. 다시 본론으로 들어가서~
한 가지 예를 들어보면 어두운 저녁시간 차량의 미등이나 헤드라이트를 켜기 위해 테일스위를 ON 하게 되면 조명뿐 아니라 계기판, 카오디오, 도어트림에 각종 버튼 들까지 모두 조명이 켜진다. 그리고 레오스타트 모듈의 다이얼을 돌리면 조명의 밝기가 동시에 조절이 된다. 이렇듯 한 개의 스위치와 한 개의 레오스타트 모듈의 신호를 받아서 여러 개의 유닛이 동기 맞춰서 밝기를 조절하기 위해서는 한 개의 신호 라인을 여러 유닛이 공유해야 한다. 이때 레오스타트 모듈의 PWM 출력 포트는 오픈 컬렉터 구조가 되어야 한다.
* 레오스타트에 대해서는 이전에 쓴 글을 참조하면 된다. https://ttegy.tistory.com/29
카오디오 버튼조명
차량의 조명을 켜면 카오디오 제품의 버튼 조명이 켜 집니다. 이때 제품 내부에는 LED 가 사용 됩니다. 조명의 밝기를 조절하는 조명모듈 의 동작 원리를 알아보려 합니다. (조명모듈 & 카오디오
ttegy.tistory.com
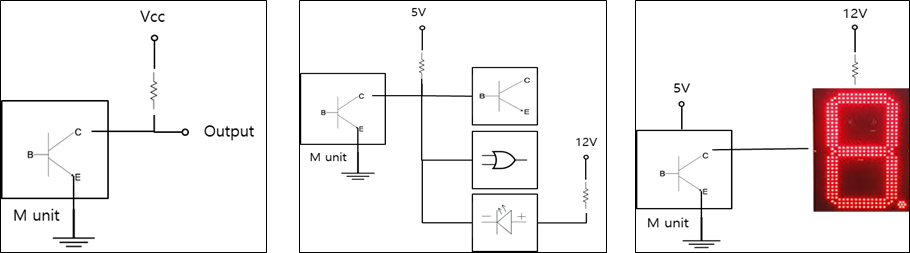
오픈 컬렉터 구조의 출력 포트가 포함된 Master Unit 은 전류를 흘려보내주는 역할만을 하고 플업은 주로 그 포트를 이용하는 유닛에서 달게 되는데 그 포트를 이용하는 유닛에서 몇 볼트의 전압을 사용하느냐에하느냐에 따라 외형적인 전압이 달라진다.
그 포트를 이용하는 유닛의 내부에서 12V 전압에 걸면 12V 가 외형적으로 관측되고, 5V를 사용하는 유닛은 외형적으로 5V가 관측된다. 그런데 만약 12V 전압을 이용하는 유닛과 5V를 이용하는 유닛이 동시에 이 출력 포트를 함께 이용하게 되면 어떤 일이 벌어질까? 하는 궁금증이 생긴다.
그림에서 M unit의 오픈 컬렉터출력 포트를 이용하는 두 개의(A, B Unit) 유닛이 있다. 그런데 각 유닛이 사용하는 전압, 즉 풀업을 단 전압 소스가 다를 경우이다. A Unit 입장에서는 5V 보다는 높은 전위로 영향을 받을 일이 없겠지만, B Unit 입장에서는 12V 12V에 가려져 5V의 구분이 되지 않는다. 이럴때는 각 유닛에 다이오드 소자를 붙이면 피해 갈 수 있을 듯하네요..

실제로 차량에 들어가는 AVN을 설계 시 어떤 신호의 파형을 계측기로 관측해보고 몇 볼트로 On/Off 되는지 관찰 후에 설계 반영을 했는데, 나중에 그 회로가 작동이 안 되는 경우를 간혹 겪게 되는데, 어이없게도 오픈 컬렉터 구조인지 모르고 12V 의 On/Off 파형이 관측되어 여기에 TR 스위칭회로를 그냥 설계 반영하는 경우를 보게 된다.
오픈 컬렉터 구조에 맞는 입력 회로 설계는 반듯이 풀업이 추가되어야 하는데 풀업 저항을 생략하고 설계를 하게 되는 오류를 보게 된다. 그렇더라도 파형을 관측한 차량 그대로만 양산이 된다면 문제가 없을 수 있으나, 쉽게 간과하는 것이 모든 차량은 각 유닛이 옵션 처리가 된다는 것이다. 쉽게 말해서 차량의 트림에 따라 또는 옵션 선택에 따라서 A Unit 이 미 장착될 경우도 있고, 또는 B Unit이 미 장착될 수도 있다는 것이다. 만약 그림처럼 B Unit 내부에서 풀업저항이 누락된 상태로 입력 회로가 설계된 상태로 A Unit 이 없어지면 B Unit 내부에서는 M unit의 출력 포트를 감지할 수가 없는 경우가 발생한다. 어떻게 보면 어처구니없어 보이지만 현장에서는 실제로 많이 일어나는 설계 오류이다. 그래서 오픈 컬렉터의 구조를 잘 이해해야 하고, 사용법을 잘 익혀야 하는 이유입니다.
M Unit 입장에서 오픈 컬렉터가 아닌 토템플출력 포트로 설계를 하려면 출력 포트를 이용하는 모든 유닛에 숫자를 파악해야 할 것이다. 왜냐하면 출력 포트는 여러 개의 무한 입력 포트를 모두 충족할 수 없기 때문이다. 그리고 만일 다른 유닛에 과전류가 흘러 파괴가 되면 M Unit 이 파손될 가능성이 가장 크기 때문이다.
-----THE END-----
'이것저것' 카테고리의 다른 글
| ESR (Equivalent Series Resistance) (4) | 2021.03.12 |
|---|---|
| Wifi 안테나 DIY (두 번째) (0) | 2020.12.09 |
| ARM Cortex-M (0) | 2017.05.31 |
| Wifi 안테나 DIY (0) | 2017.05.02 |
| JTAG 이란? (0) | 2017.04.16 |

